一、主据要依
《中华人民共和国政府信息公开条例》(国务院令第711号)
《中共中央办公厅 国务院办公厅印发〈关于全面推进政务公开工作的意见〉的通知》(中办发〔2016〕8号)
《国务院办公厅印发〈关于全面推进政务公开工作的意见〉实施细则的通知》(国办发〔2016〕80号)
《国务院办公厅关于印发2019年政务公开工作要点的通知》(国办发〔2019〕14号)
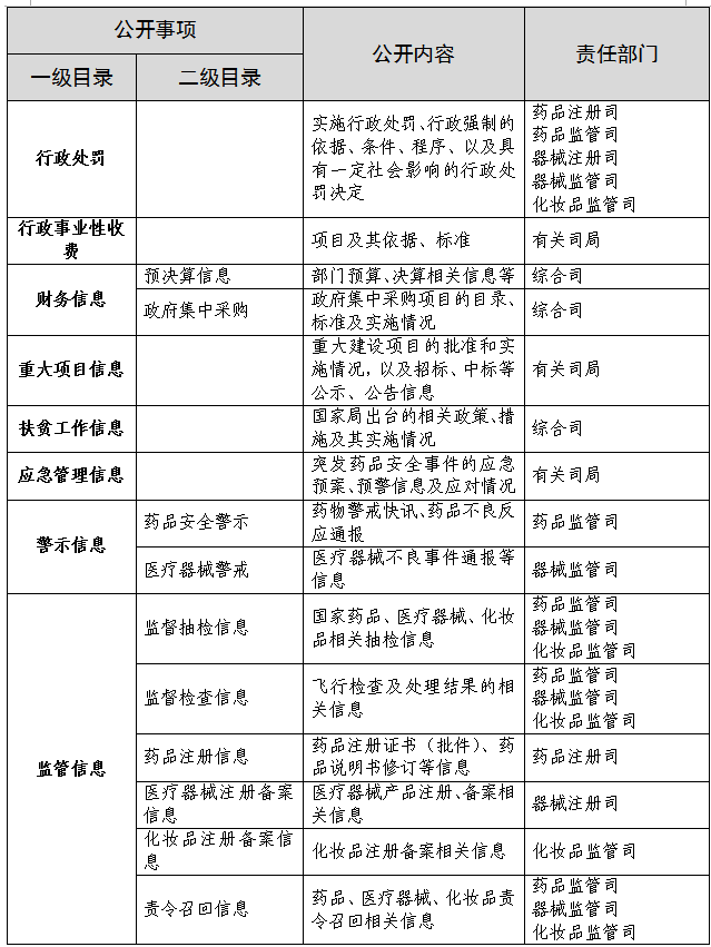
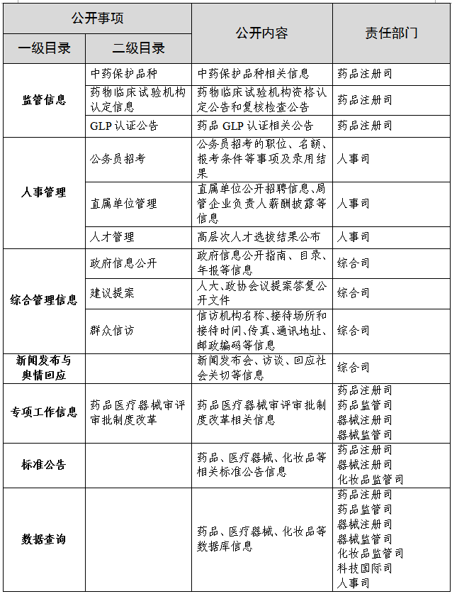
二、主动公开政府信息数据项
主动公开政府信息应包含以下内容:
(一)索引号
公开信息的标识符,生成规则为:信息分类+发布年份+顺序号。索引号在发布信息时由后台发布系统自动生成。
(二)名称
发布信息的标题,一般为政府信息文件名称全称。
(三)发布日期
信息发布的日期。
(四)文号
公开信息的文件编号,无正式文件编号可省略。
(五)发布机构
发布信息机构的名称。
(六)信息分类
按照本文第三章对信息进行分类,该信息所属的公开目录名称。
(七)时限
按照《中华人民共和国政府信息公开条例》的有关规定,属于主动公开范围的政府信息,应当自该政府信息形成或者变更之日起20个工作日内予以公开。
行政许可、行政处罚等行政决定应自送达之日起7个工作日内予以公开,因特殊情形需要延长期限的,经批准,可以延长至20个工作日。法律、法规和规章另有规定的,从其规定。
(八)公开方式
根据内容通过下列不同方式主动公开政府信息:1.国家药品监督管理局政府网站;2.国家药监局政务微信、微博等新媒体发布平台;3.各类新闻发布活动;4.其他新闻媒体。
公民、法人和其他组织可以通过以上方式获取主动公开的信息。
(九)责任部门
承担国家药监局主动公开政府信息工作的是局机关各司局。
(十)监督渠道
公民、法人或其他组织认为国家药品监督管理局未依法履行主动公开义务的,可向国家药品监督管理局综合和规划财务司反映,也可以向上级政府信息公开工作主管部门反映。
三、主动公开基本目录


