亿博体育
中国政府网
|
亿博体育-亿博体育app-亿博体育官网
你好 请
登录
注销
|
注册
无障碍
|
关怀版
主页
政务公开
渝快办
互动交流
数据查询
您当前所在位置:
主页
>
政务公开
>
政府信息公开目录
>
政策解读
>
图片解读
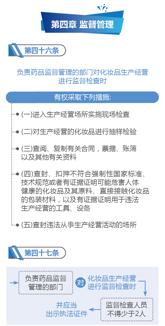
化妆品监督管理条例(三)
日期:
2020-07-01
大
中
小
【相关链接】
化妆品监督管理条例
扫一扫在手机打开当前页
政务头条
政务微信
7630378
化妆品监督管理条例(三)
217238
图片解读
20
国家药品监督管理局
2020-07-01